注册
登录
首页
机构介绍
促进会简介
指导支持机构
会长致辞
领导班子
促进会资质
大事记
强市战略
领导机构
委局动态
强区要闻
权威发布
政策法规
人才培训
培训中心简介
师资介绍
深圳质量
深圳质量简介
我要阅读
我要投稿
会员天地
会员动态
会员名册
会员章程
入会申请
会费标准
注册
登录
首页
机构介绍
促进会简介
指导支持机构
会长致辞
领导班子
促进会资质
大事记
强市战略
领导机构
委局动态
强区要闻
权威发布
政策法规
人才培训
培训中心简介
师资介绍
深圳质量
深圳质量简介
我要阅读
我要投稿
会员天地
会员动态
会员名册
会员章程
入会申请
会费标准
首页
>
通知公告
Destination
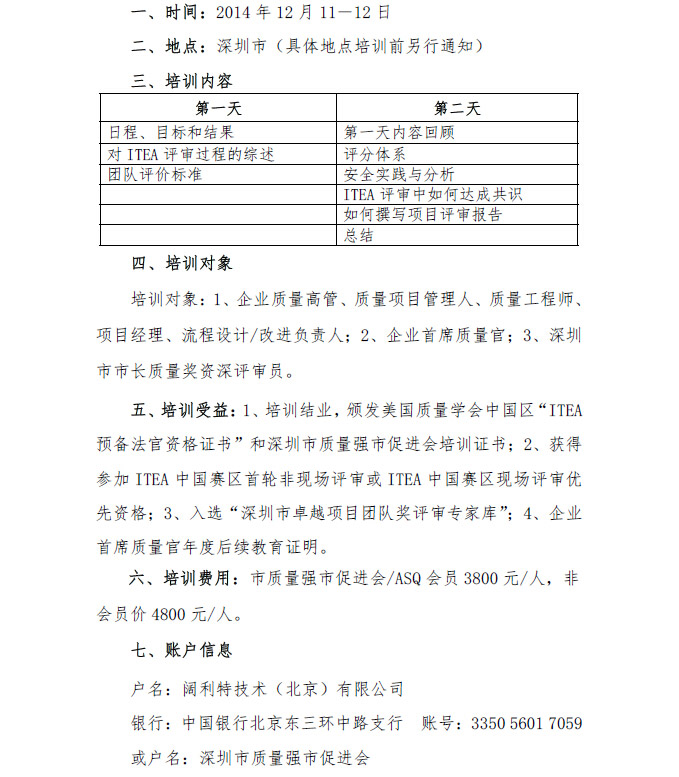
关于举办首届ITEA(国际卓越项目团队奖) 评审法官培训班的通知
阅读量: 发布时间:2014-11-17
附件:
报名回执
上一篇:
关于开展2014 年度深圳市优秀企业首席质量官和优秀质量经理评选工作的通知
下一篇:
关于深圳市质量强市促进会新会员资格审核的公示